Welcome to the API Updates section! Here, you'll find the latest changes, improvements, and features for our APIs.

🚀 Key Updates in Recent Releases

  • 🚀 New Versioning Support
    We've introduced semantic versioning (v1.2.3) to help you manage API compatibility more effectively.

    API_Versioning
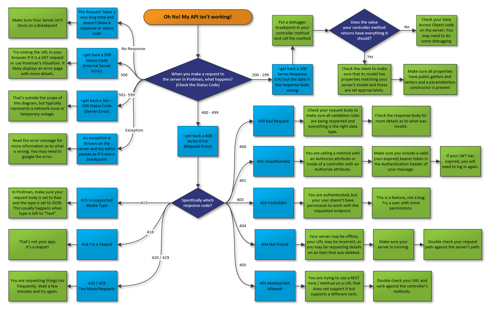
  • 🔧 Enhanced Error Handling
    Improved responses for failed requests now include detailed debugging information.

    API_Error_Debugging
  • 🌐 Expanded Language Coverage
    Support for additional languages (including Japanese and Spanish) is now available in the /en/guides/api_translations path.

📚 How to Stay Updated

  1. Check the API Changelog for full release notes.
  2. Subscribe to our Developer Newsletter for announcements.
  3. Use the /en/docs/api endpoint to explore the latest specifications.

For more details on specific updates, visit the API documentation. Let us know if you need further assistance!